3 水质、水量和水压
3.1 水 质
3. 1. 1 城市给水中生活饮用水的水质必须符合现行国家标准《生活饮用水卫生标准》GB 5749的有关规定。
3. 1. 2 供水单位必须根据水质风险建立水质预警系统,完善应急净水技术与设施,制定水源和供水突发事件应急预案,并定期进行应急演练;当出现突发事件时,应按应急预案迅速采取有效的应对措施。
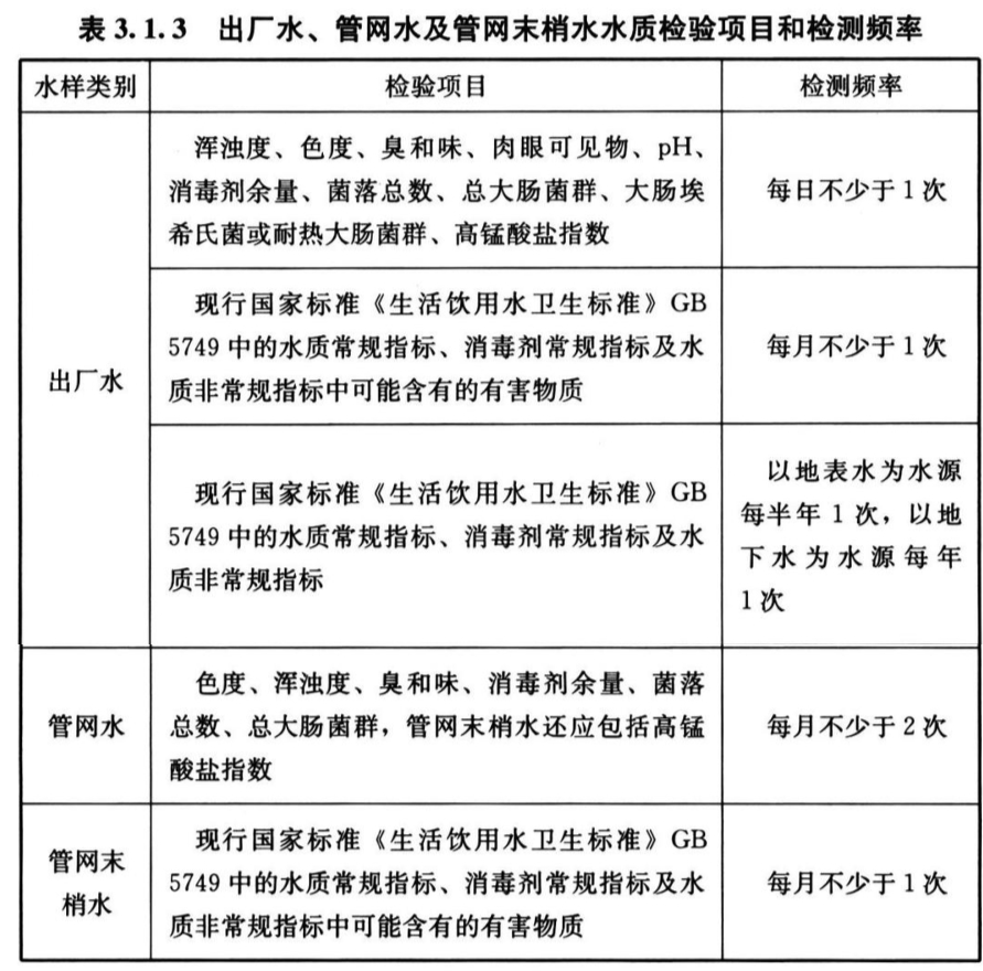
3. 1. 3 集中式供水水质检验项目和检测频率应符合下列规定:
1 水源水应结合水源实际情况确定每日和每月应检验的项目。
2 出厂水、管网水及管网末梢水水质检验项目和检测频率应符合表3. 1. 3的规定。

3. 1. 4 水源取水口、水厂出水口、居民用水点及管网末梢处必须根据水质代表性原则设置人工采样点或在线监测点。水源取水口、水厂出水口在线监测数据应实时传输至对应水厂的控制系统。
3. 1. 5 当水质检测结果出现异常时,应增加相关水质检验项目和检测频率。
3. 1. 6 水质检测应按国家规定的标准检验方法执行。