本规则的计价费率包括企业管理费、利润、通用措施费、其他项目费和增值税费率。
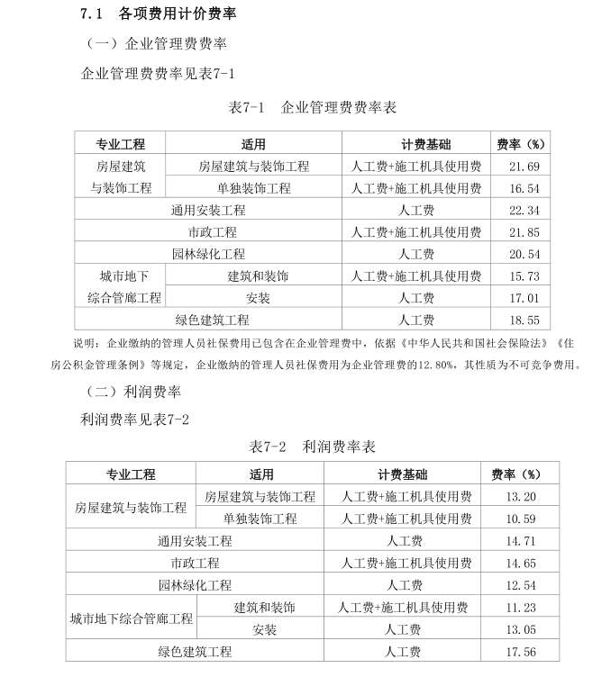
7.1 各项费用计价费率



7.2
计价费率的使用
1.社保费用、安全文明施工措施费为不可竞争费,编制最高投标限价、投标报价、约定合同价款以及施工过程结算、竣工结算应按本规则规定计取且不得缺项,也不得对费率实行浮动。
2.编制施工图预算、最高投标限价应以本规则中规定的费率为依据,以体现最高投标限价为社会平均水平的编制原则。
3.编制投标报价时除不可竞争费用外,其余由投标人自主确定,也可参考本规则中相关规定计算,但费用构成内容应与最高投标限价相同。
4.施工过程结算、竣工结算依据合同约定执行。