| 西藏(藏交发〔2019〕300号) |
西藏自治区交通运输厅文件
藏交发〔2019〕300号
关于贯彻执行交通运输部2018年公路工程
建设项目投资估算、概算预算编制办法及
《西藏自治区公路工程建设项目估算概算
预算编制办法补充规定》的通知
各市(地)交通运输局,厅属相关单位、机关相关(处)室:
根据交通运输部关于发布《公路工程建设项目投资估算编制办法》《公路工程建设项目概算预算編制办法》及《公路工程估算指标》《公路工程概算定额》《公路工程预算定额》《公路工程台班费用定额》的公告(交通运输部2018年第86号公告,以下简称“新计价标准”)精神,结合我区公路工程建设具体情况,经7月5日、7月7日厅专题会议研究,现将《西藏自治区公路工程建设项目估算概算预算编制办法补充规定》下发,请遵照执行。未涉及的内容,严格按照部颁编制办法执行.
本补充规定自2019年5月1日起执行,全区公路工程建设项目以交通运输部概算预算批复为准。关于发布〈西藏自治区公路工程基本建设项目概算预算编制办法补充规定 >的通知》(藏交 办发〔2011〕59号)同时废止。
附件:西藏自治区公路工程建设项目估算概算预算编制办法补充规定
抄送:交通运输部公珞局,厅有关领导、 | |
西藏自治区交通运榆厅办公室 | 2019年7月8 日印发 |
附件
西藏自治区公路工程建设项目估算概算预算
编制办法补充规定
第一章总则
1.1为贯彻执行交通运输部第86号公告,结合西藏自治区公 路建设实际,制定本补充规定。
1.2本补充规定适用于西藏自治区管辖范围内的新建、改(扩) 建公路工程建设项目,公路养护工程可参照执行。
1.3本补充规定作为西藏自治区公路行业计价标准,是交通运 输部公路工程计价标准在西藏自治区的补充;在编制估算概算预 算时本补充规定已明确的内容应遵照执行,本补充规定未明确的 内容,应遵照《公路工程建设项目估算编制办法》(JTG 3820-2018 )《公路工程建设项目概预算编制办法》(JTG 3830-2018 )(以下简称“18编办”)的相关规定执行。
第二章建筑安装工程费
2.1直接费
2.1.1人工费
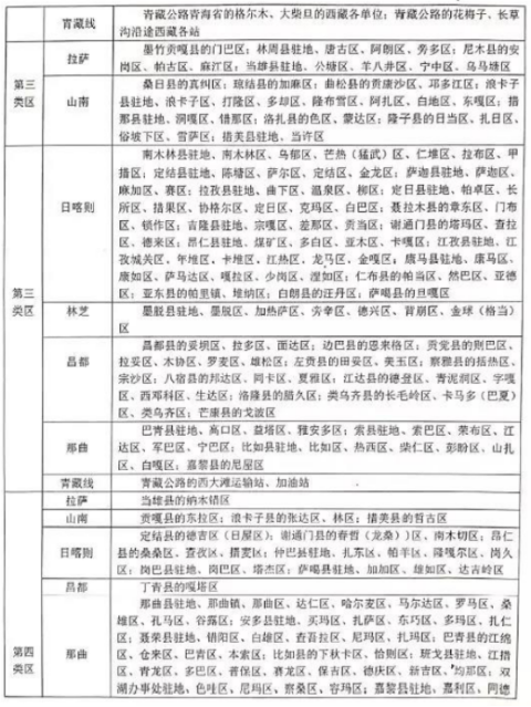
1.根据有关规定,我区人工工日单价按照地区类别划分标准执行,地区类别划分见附表.
2.人工工日单价(无/工日)由西藏自治区交通运输厅按照西藏自治区公路建设项目人工工资统计情况和公路建设劳务市场情况的变化,适时测算和发布。
3.路线玲越不同地区类别时,按线路长度加权计算人工工日单价。
4.本补充规定发布的人工工日单价仅作为编制估算、概算、预算的依据,不作为施工企业实发工资的依据,人工工日单价见表 2.1。
表2.1西藏自治区公路工程人工工日单价表
地区类别 | 二类 | 三类 | 四类 |
人工单价(元/工□) | 174.48 | 187.57 | 202.05 |
2.1.2材料费
材料预算价格由材料原价、运杂费、场外运输损耗、釆购及保管费组成。
1. 材料原价
外购初料原价参照西藏自治区交通.公路工程造价管理站发 布的《西藏公路工程造价信息》及调查的市场价格综合取定;地方性材料需要自采加工的,按照调查的现场采集条件及成品率,套用相关定额分析计算;地方性材料当有社会供应与自采加工两种方式时采用经济价格,并在估算、概算、预算文件中附经济分析资料。
2. 运杂费
由设计单位逬行市场调查,同时参考西藏自治区人民政府相 关文件规定,并经建设项目管理(业主)单位确认。
2.1.3施工机械使用费
施工机械台班费用中的不变费用采用1.3的调整系数。
2.2规费
规费以各类工程的人工费之和为基数,按照费率总计37.15%的标准计算,各项规费的费率如下:
1. 养老保险费:16%;
2. 失业保险费:0.5%;
3. 医疗保险费:8%;
4. 住房公积金:12%;
5. 工伤保险费:0.65%。
规费若有调整,则按照新的相关文件执行。
2. 3税金
税金桉照国家最新政策规定执行。
第三章附则
6. 1本补充规定的管理权和解释权归西藏自治区交通运输厅,日常解释和管理工作由西藏自治区交通公路工程造价管理站负责。
6.2请各单位在实践中总结经验,执行过程中如有建议或意见,请及时函告西藏自治区交通公路工程造价管理站。


